产品分类PRODUCT

我们相信好的产品是信誉的保证!

咨询热线:

028-87954548

产品中心/ PRODUCTS

我的位置:首页  >  产品中心  >  TASO /台硕检测  >  TASO/一键闪测仪  >  VE-100F小型台式一键闪测仪 立式快速测量仪
小型台式一键闪测仪 立式快速测量仪
  • 产品型号:VE-100F
  • 更新时间:2025-11-04

简要描述:小型台式一键闪测仪 立式快速测量仪
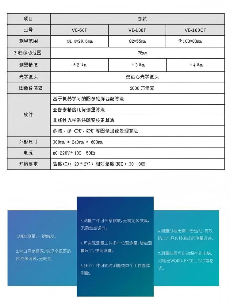
VE 系列闪测仪采用双远心光学系统,结合高精度图像拼接测量算法。能快速测量产品的平面尺寸和形位公差,测量效率是传统影像仪器的10-20倍。大视野影像闪测、高精度、全自动测量,录入测量程序后,只需把工件放置到有效测量区域,然后轻轻按一键测量,自动匹配测量

产品详情



小型台式一键闪测仪 立式快速测量仪

VE 系列闪测仪采用双远心光学系统,结合高精度图像拼接测量算法。能快速测量产品的平面尺寸和形位公差,测量效率是传统影像仪器的10-20倍。大视野影像闪测、高精度、全自动测量,录入测量程序后,只需把工件放置到有效测量区域,然后轻轻按一键测量,自动匹配测量。

台硕一键闪测仪

One-click flash tester

小型台式一键闪测仪 立式快速测量仪 

序号Number

名称

Name

规格

Specifications

1) 

行程(Z)

Range(Z)

75mm

2) 

升降光行程(Z1)

elevator light travel(Z1)

100mm

3) 

外形尺寸(长/宽/高)

External Size(length/width/height)

380mm * 240mm * 680mm

4) 

设备重量

equipment weight

40kg

5) 

工作台承重

The workbench can bear weight

5kg

6) 

最小显示分辨率

minimum display resolution

0.0001mm

7) 

相机

Camera

2000万像素CMOS数字相机

20 million pixel CMOS digital camera

8) 

镜头

Lens

远心镜头

telecentric lens

高分辨率双远心镜头

  High-resolution dual telecentric lens

9) 

倍率

magnification

 0.16X

10) 

 景深

 depth of field

                  6mm

11) 

单视野

single field of view

82mm * 55mm

12) 

测量精度

measurement accuracy

精度≤±2.8μm 重复精度≤±1μm

accuracy≤±2.8μm repeatability precision≤±1μm

*以测量标准器为被测产品,在使用环境下进行测量。

Using measurement standards as the test products, measurements are conducted under actual usage conditions.

13) 

光源

light source

轮廓光

rim lighting

         同轴远心光源

          coaxial telecentric light source

14) 

升降光

elevator light

      组合式环光

ring light with modular design

15) 

核心软件算法

core software algorithm

 

基于机器学习的图像轮廓匹配算法

Image contour matching algorithm based on machine learning

16) 

亚像素精度几何测量算法

Sub-pixel geometric measurement algorithm

17) 

非线性光学系统畸变校正算法

Nonlinear optical system distortion correction algorithm

18) 

多核、多 CPU、GPU 等图像加速处理算法

Multi-core, multi-CPU, GPU, and other image acceleration processing algorithms

 

 

20)

玻璃

glass

高精度光学玻璃φ120

high-precision optical glass:φ120

21)

导轨

Guide

高精度防错位交叉导轨/直线导轨

High precision anti-misalignment cross roller guide rails/linear guide rails

22)

电机(Z轴+Z1轴)

Motor(Z axes+Z1 axes)

步进电机:57/42

stepper motor:57/42

23)

机台底座、Z轴立柱

machine base, Z-axis column

航空铝材+时效处理

Aircraft aluminum alloy plus aging treatment

24)

软件

Software

智能拼接仪测量软件:TASO-8.0L(可对接MS系统)

Smart stitching instrument measurement software:TASO-8.0L(can integrate with MS system)

25)

加密锁

encryption lock

软件免费升级

Software lifetime free upgrades

26)

测量方式

Measurement method

工作台固定+镜头Z轴+升降光自动移动测量 (2轴自动)

Workbench fixed + lens Z-axis + lifting light automatic movement measurement (2-axis automatic)

27)

操作方式

Operating method

电脑编程、程序自动控制;

computer programming, program automation control

28)

电源

power source

AC 220±5V、50Hz

29)

工作环境

Environment

温度 20±3 ℃,且温度变化不大于 1°C/h。

The temperature is 20±3 ℃, and the temperature change does not exceed 1°C per hour.

(注:设备和测量标准器在室内温度平衡时间>12h)

Note: Equipment and measurement standards should have an indoor temperature stabilization time greater than 12 hours)

湿度35%-75%,振动<0.002g

Humidity 35%-75%, vibration less than 0.002g

30)

电脑

computer

品牌电脑:CPU/I510代,内存/16G,固态硬盘/240G,独立显卡/2G

Brand computer: CPU/I5 10th generation, memory/16GB, solid-state drive/240GB, dedicated graphics card/2GB

 

 04配置清单  Configuration List

 

number

名称

name

数量

quantity

备注

note

1

立式闪测仪

One-click flash tester

1

one unit

标配

standard configuration

2

电脑

computer

1

one unit

标配

standard configuration

3

27寸显示器

27-inch monitor

1

one unit

标配.

standard configuration

4

鼠标/键盘

mouse/keyboard

1套

One set

标配

standard configuration

5

测量软件

Software

1

one

标配

standard configuration

6

加密

encryption lock

1

one

标配

standard configuration

7

工具箱

toolbox

1

one

标配

standard configuration

8

产品说明书

product manual

1

one

标配

standard configuration

9

产品合格证、保修卡

product qualification certificate, warranty card

1

one

标配

standard configuration

10

块规

block gauge

1

One

标配

standard configuration

11

插排

power strip

1个

one

标配

standard configuration

12

无线网卡

wireless network card

1个

one

标配

standard configuration

13

六角扳手

hex wrench

1套

One set

标配

standard configuration

14

高清玻璃贴膜

high-definition glass film

3张

Three pieces

标配

standard configuration

 小型台式一键闪测仪 立式快速测量仪

05仪器特点  Features

打破尺寸测量的常规

大口径高景深,实现全视野范围成像清晰,超低畸变。

高分辨率数字相机。仪器采用2000万像素高分辨率数字相机。

小二乘法回归处理可自动祛除毛刺和异常点,将对特征位置上的影响降低到低。

自动识别工件、任意摆放产品。 

多个工件任意摆放,无需夹具定位,自动识别,批量测量。

完善的测量工具,可直接测量点、线、圆、弧、轮廓;丰富的构造工具包含相交、相切、垂直、平行、镜像、平移、旋转;

完善的坐标体系,支持工件多重坐标系,支持坐标平移、旋转、调用;

应用范围scope of application

VE系列闪测仪广泛应用于机械、电子、模具、注塑、五金、橡胶、低压电器、磁性材料、精密冲压、接插件、连接器、端子、手机、家电、印刷电路板、医疗器械、钟表、刀具 模具 汽车配件 模切产品 电线电缆 轴承 产品及零部件的快速测量 

06软件系统 Software System

测量软件基本工能Measure the basic functions of the software

1)软件界面设计简洁,布局合理。采用新架构和设计风格,用户极易上手

-->编程模式界面

   编程模式下界面主要展示5大板块(编程工具、标注工具、运控灯控窗口、程序流窗口和影像视图) 

-->检测模式界面

Detection mode interface

   检测模式下界面主要展示4大板块(影像视图、测量数据、统计报表和程序流窗口)

2)强大的模板匹配功能, 具有多种模板匹配模式,确保复杂和变形的工件都能精准匹配。

3)具备软件自动摆正功能,产品无需治具。

4)具备单件检测和多件检测功能,测量范围内产品数量无限制。

5)具备自动对焦功能,无需人为干预,确保任何人测都能得到同样的结果。

6)支持完善的光源系统,同时支持底光、同轴光、表面光、多角度可升降光,完备的光源系统使系统测量能力更强大。

8)完善的测量工具,可直接测量点、线、圆、弧、轮廓、距离、角度、位置度、厚度、段差、平面度、轮廓周长和面积等。


9)丰富的构造工具和编程辅助方法,包含相交、相切、垂直、平行、镜像、平移、旋转;

10)完善的坐标体系,支持工件多重坐标系、支持坐标平移、调用;

11)提供尺寸计算工具,包含基本的逻辑运算、三角函数运算、求最大、最小、平均、绝对值的基本算法;

12)软件自动保存数据报表,自动记录产品测量数据及基本的统计分析如平均值、最大值、最小值、CA/CP/CPK,客户可自定义报表。

13)软件包含便捷的强大的定制模块如螺纹测量模块、齿轮测量模块和橡胶圈测量模块,使编程应用更简单快捷。

14)软件提供中文简体、繁体和英文版本,可灵活切换。 报表统计

TSE软件提供实时数据报表和输出统计报表。测量结果自动记录查询测量结果及其主要的统计值信息(如平均值、样品标准值、样品上公差、样品下公差、CPK等)将自动记录存档。

实时数据报表提高测量效率

Real-time data reports improve measurement efficiency.

实时数据报表是为了让操作者更直观的看到同一时间下的样品测量数据,快速方便找出NG样品的缺陷与改进方式,提高使用效率。

在线咨询

留言框

  • 产品:

  • 您的单位:

  • 您的姓名:

  • 联系电话:

  • 常用邮箱:

  • 省份:

  • 详细地址:

  • 补充说明:

  • 验证码:

    请输入计算结果(填写阿拉伯数字),如:三加四=7
版权所有©2026 ylzzcom永利(中国)总站线路检测中心|官方网站 All Rights Reserved   备案号:蜀ICP备2024081743号-1   sitemap.xml
技术支持:化工仪器网   管理登陆

扫码加微信

TEL:028-87954548

扫码加微信