
ARTICLES致力于成为更好的解决方案供应商!





产品型号:
更新时间:2024-12-26









一键闪测影像仪VE-60C
VE-C系列一键闪测产品简介:
闪测影像仪不仅凝聚了影像检测领域的多项技术成果,而且还融入了快速闪测的创新检测理念,测量时,仅需一键即可实现快速测量、自动判定OK/NG。是影像测量仪的一种,由高解析度CCD彩色镜头、连续变倍物镜、彩色显示器、视频十字线显示器、精密光栅尺、多功能数据处理器、数据测量软件与高精密工作台结构组成的高精度光学影像测量仪器。手动系列影像测量仪较适用于种类多、小批量的产品检测。

图像和绘图区共用,所见即所得,可自定义:颜色、线宽、字体大小、背景颜色
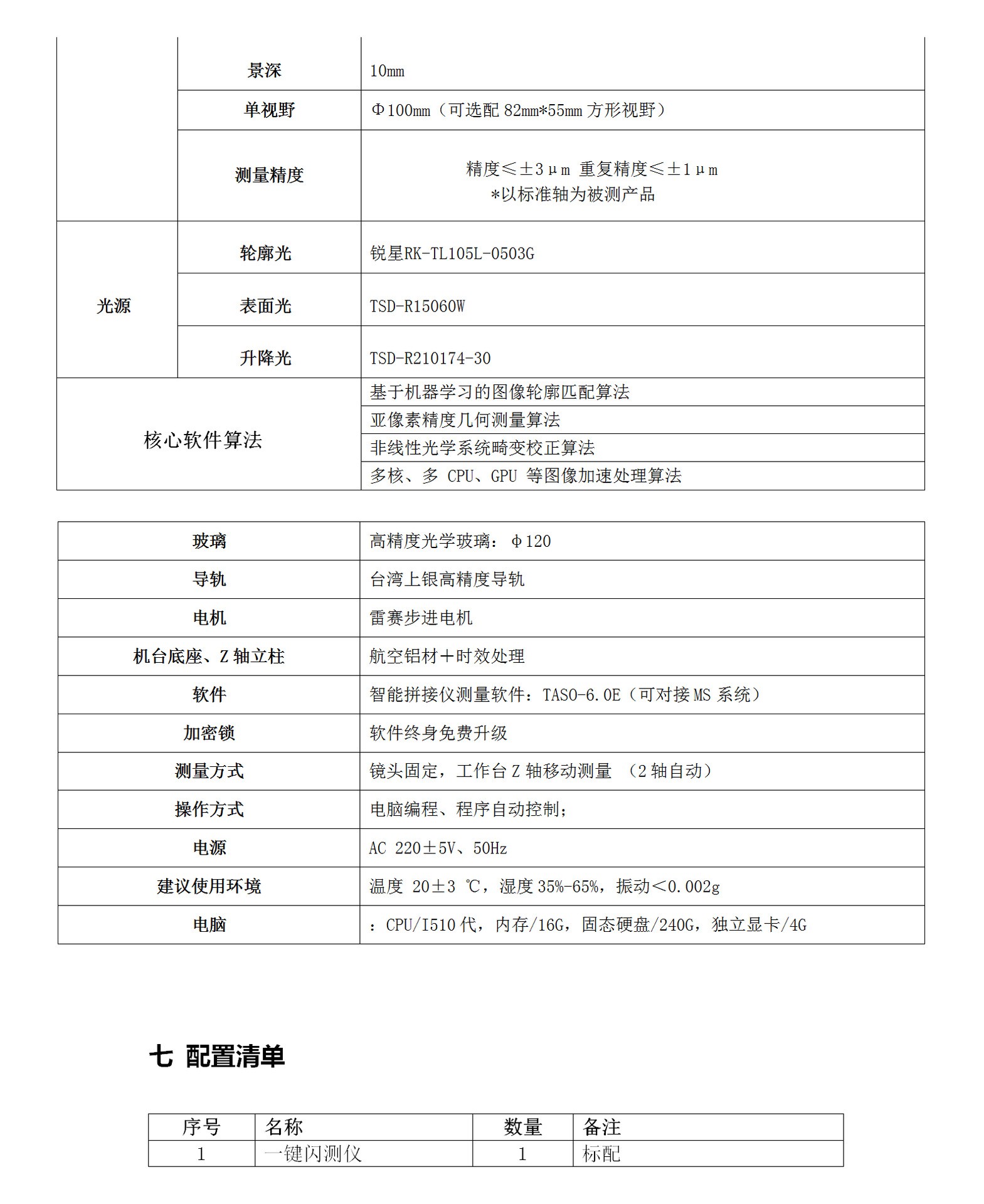
功能介绍:
1.精准测量,一键触发。
2.大口径高景深,实现全视野范量尺寸,快速测量。围成像清晰,无畸变。
3.测量工件可任意摆放,无需定位夹具,无需焦点调节。
4.可实现测量工件多个位置测量,增加测量
5.多个工件可同时测量或单个工件整体测量。
6.测量过程无需平台运动,有效防止产品位移造成的测量误差。
7.测量结果可自动保存到电脑,可输出WORD、EXCEL、CAD等格式。
成都 一键闪测影像仪VE-60C

注:
1.L表示检测长度,以毫米为单位。
2.放大倍率为近似值,具体值与显示器的尺寸及显示器分辨率也相关。
3.客户可根据需求选配0.5X或2X附加镜,实现影像放大倍率10~100X或55~300X。
4.Z轴升降范围可根据测量需求定制加高,定制费用另计。
5.外观尺寸、重量等值为近似值,设备外形高度尺寸部分是含设备桌子高度的。







扫码加微信