
PRODUCT我们相信好的产品是信誉的保证!
咨询热线:
028-87954548
更新时间:2025-10-23
浏览次数:406电子防潮箱除湿变慢,通常是除湿核心部件老化、环境因素干扰或使用维护不当导致,可从除湿系统、环境条件、使用维护、箱体密封性四个维度排查具体原因。
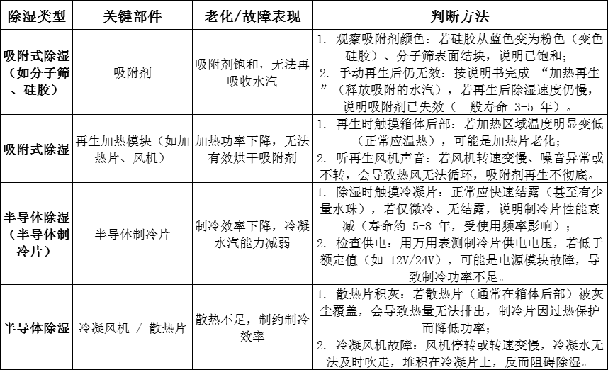
一、核心原因:除湿系统部件老化或故障(最常见)
电子防潮箱的除湿能力依赖核心组件,部件性能衰减是除湿变慢的主要根源,不同除湿技术的故障点略有差异(主流为吸附式除湿和半导体除湿)。

二、环境因素:外部温湿度超出防潮箱设计负荷
防潮箱的除湿能力有 “额定环境范围"(如温度 5-40℃、湿度≤85% RH),若外部环境过于潮湿或温度异常,会导致除湿速度跟不上水汽侵入速度。
1.环境湿度过高
场景:梅雨季、南方回南天,或防潮箱靠近水槽、加湿器、窗户等高湿区域。
原理:外部湿度远超防潮箱除湿上,箱体即使密封性正常,也会有微量水汽渗透,除湿模块需持续工作但 “入不敷出",表现为湿度下降缓慢或停滞。
判断:用温湿度计测量防潮箱周围环境湿度,若≥90% RH,且防潮箱设定湿度较低(如≤30% RH),大概率是环境负荷过载。
2.环境温度异常(过高 / 过低)
温度过高(>40℃):半导体制冷片的 “冷热端温差" 会缩小,制冷效率骤降;吸附剂的吸附能力也会随温度升高而减弱(高温会加速水汽脱附)。
温度过低(<5℃):空气中水汽易凝结成霜,附着在半导体冷凝片或吸附剂表面,堵塞除湿通道,导致除湿速度变慢。
三、使用维护不当:人为操作或清洁疏漏
日常使用中的小疏忽,会间接导致除湿效率下降,容易被忽视。
1.开门频率过高 / 开门时间过长
原理:每次开门会让外部高湿空气大量涌入,防潮箱需要重新消耗能量将湿度降至设定值。若频繁取放物品(如每天开门 10 次以上),除湿模块会持续 “补除湿",表现为湿度下降慢。
验证:观察 “连续闭门 12 小时" 后的除湿速度,若明显快于 “频繁开门时",则可确认是开门问题。
2.箱内物品 “带湿入箱"
场景:将刚清洗过的电子产品、潮湿的纸张 / 布料直接放入防潮箱。
原理:物品自身携带的水分会持续蒸发,增加箱内湿度负荷,除湿模块需要优先处理 “物品蒸发的水汽",导致整体除湿速度变慢。
注意:即使是 “表面干燥" 的物品(如刚从室外拿回的零件,室外湿度高时表面会吸附水汽),也建议先在干燥环境中放置 1-2 小时再入箱。
3.内部风道堵塞
原理:防潮箱内部有 “气流循环风道"(连接除湿模块和箱内空间),若风道被物品堵塞(如将大件物品紧贴除湿口),或风道内积灰过多,会导致湿空气无法有效循环到除湿模块,除湿效率自然下降。
检查:打开箱门,查看除湿模块的 “进风口 / 出风口" 是否被物品遮挡,用软毛刷清理风道内的灰尘。
四、箱体密封性下降:外部水汽持续渗入
若防潮箱的密封结构老化,外部高湿空气会持续渗入,除湿模块 “一边除湿、一边进水",导致除湿速度变慢,甚至无法达到设定湿度。
1.密封胶条老化 / 损坏
检查:观察箱门四周的密封胶条(通常为橡胶材质),若出现以下情况,说明密封性下降:
胶条变硬、开裂、脱落(长期使用后橡胶会老化,一般寿命 5-8 年);
胶条表面有油污、灰尘,导致贴合不紧密(灰尘会破坏胶条与箱体的密封面)。
验证:关闭箱门后,用一张 A4 纸插入门缝,若能轻松拉动且无明显阻力,说明密封不严。
2.箱体结构变形
场景:防潮箱被碰撞、挤压,导致箱体或箱门变形(如门体下垂、箱体轻微凹陷)。
原理:变形会导致箱门与箱体无法贴合,出现缝隙,水汽从缝隙渗入,增加除湿负荷。
检查:关闭箱门后,观察门缝是否均匀,若某一侧缝隙明显变宽,可能是箱体变形。
五、总结:排查步骤建议
若遇到除湿变慢,可按以下顺序快速定位原因:
1.先看使用习惯:最近是否频繁开门?是否带湿物品入箱?
2.再查环境条件:用温湿度计测周围环境温湿度,是否超出防潮箱额定范围?
3.检查密封性:观察密封胶条是否老化,门缝是否漏风?
4.最后排查除湿系统:根据除湿类型(吸附式 / 半导体),检查吸附剂、制冷片、风机等核心部件是否老化或故障。

扫码加微信