
PRODUCT我们相信好的产品是信誉的保证!
咨询热线:
028-87954548
更新时间:2024-06-18
浏览次数:10981、注意
这份简要使用指南给您提供一一个快速,明确,和简单的使用方法,让您可以尽快地使用仪器得到正确的测量结果。如果您觉得不够,您可以从我们随仪器一起提供给您的光盘中得到-份详细的使用手册。
2、应用范围
FERITSCOPE FMP30根据磁感应方法测量奥氏体钢和双相钢中的铁素体含量以及奥氏体钢变形产生的马氏体含量,但不能区分铁素体和马氏体。这台仪器可储存100个应用程式,20,000 个测量数据,4,000 个数据组。
1.探头接口
2.LCD屏幕.
3.按键
4. USB接口
5.开关键
6.外接电源口
7.按键保护盖
8.防滑脚垫
9.支架
10.电池盖

LCD显示:

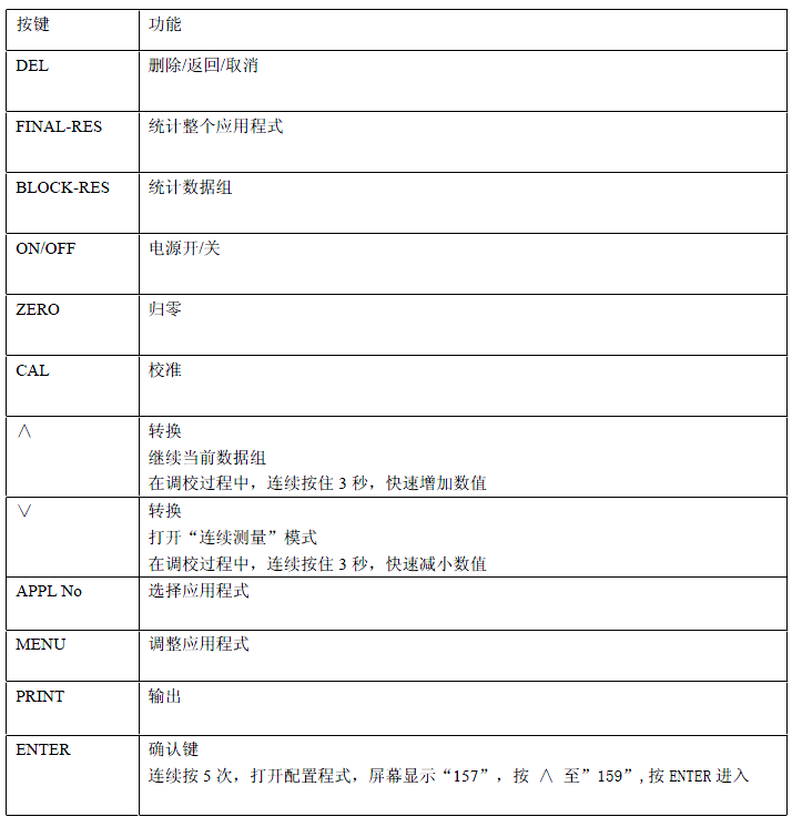
按键功能

操作方法:
●测量过程中始终握住探头袖部( grip sleeve)
●测量中保持垂直,稳定,恒力地将探头接触到被测工件表面,默认情况下,随后仪器会发出“滴"声,并且在屏幕上显示出读数
●提起探头, 测量下一个读数
注:避免硬碰撞
探头不要在工件上方徘徊,这样做会产生错误读数
扫码加微信